TÉRMINOS Y CONDICIONES PARA BONO INSTALACIÓN BASICO
PARA AIRES ACONDICIONADOS SAMSUNG
Promoción y beneficio de bono instalación por la compra de productos Samsung.
1. NOMBRE DE LA ACTIVIDAD PROMOCIONAL:
Bono de instalación básico A/C
2. IDENTIFICACIÓN DEL PRODUCTOR:
- SAMSUNG ELECTRONICS COSTA RICA en adelante “SAMSUNG”.
- 3. IDENTIFICACIÓN DEL PROVEEDOR:
PROVEEDOR DE PRODUCTOS SAMSUNG en adelante “PROVEEDOR”
4. RECEPTOR DE LA MERCANCÍA en adelante “CLIENTE FINAL
5. VIGENCIA DE LA PROMOCIÓN:
Del 18 de agosto al 31 de diciembre del 2025 o agotar existencias lo que suceda primero.
La instalación de las unidades empieza del 18 de agosto hasta el 31 de diciembre del 2025 o agotar existencias lo que suceda primero.
6. PRODUCTOS EN PROMOCION:
Series | Capacity | SKU |
Windfree UL H/P | 12K | AR12CSDABWKNCV |
Windfree UL H/P | 18K | AR18CSDABWKNCV |
Windfree UL H/P | 24K | AR24CSDABWKNCV |
Windfree+ UL C/O | 12K | AR12CVFAAWKNPR |
Windfree+ UL C/O | 18K | AR18CVFAAWKNPR |
Windfree+ UL C/O | 24K | AR24CVFAAWKNPR |
Windfree+ SEER23 | 12K | AR12BSFAAWKNAP |
Windfree+ | 12K | AR12BVEAMWKNAP |
Windfree+ | 18K | AR18BVEAMWKNAP |
Windfree+ | 24K | AR24BVEAMWKNAP |
Wind Free Deluxe | 12K | AR12BVFCMWKNAP |
Wind Free Deluxe | 18K | AR18CVFCAWKNAP |
Wind Free Deluxe | 24K | AR24BVFCMWKNAP |
WindFree Mass | 12K | AR12BVHCMWKNAP |
WindFree Mass(EC) | 12K | AR12CVHCAWKNAP |
WindFree Mass | 18K | AR18BVHCMWKNAP |
WindFree Mass | 24K | AR24BVHCMWKNAP |
Inverter Advance | 12K | AR12BVHQAURNXL |
Inverter Advance | 18K | AR18BVHQAURNXL |
Inverter Advance | 24K | AR24BVHQAURNXL |
Advance (Others) | 12K | AR12TRHQDWKNXL |
Advance (Others) | 18K | AR18BRHQDWKNXL |
Advance (Others) | 24K | AR24TRHQDWKNXL |
Advance (EC) | 12K | AR12TRHQDWKNED |
Advance (EC) | 24K | AR24TRHQDWKNED |
WindFree™ Design | 12K | AR70F12D1BBNAP |
WindFree™ Health | 12K | AR80F12DACWNAP |
WindFree™ Health | 18K | AR80F18DACWNAP |
WindFree™ Health | 24K | AR80F24DACWNAP |
WindFree™ Delux | 12K | AR60F12D1DWNAP |
WindFree™ Delux | 18K | AR60F18D1DWNAP |
WindFree™ Delux | 24K | AR60F24D1DWNAP |
Inverter AI | 12K | AR50F12D1DHNAP |
Inverter AI | 18K | AR50F18D1DHNAP |
Inverter AI | 24K | AR50F24D1DHNAP |
WindFree™ Energy | 12K | AR60F12DABWNPR |
WindFree™ Energy | 18K | AR60F18DABWNPR |
WindFree™ Energy | 24K | AR60F24DABWNPR |
Inverter Advance R32 | 12K | AR40F12D0AMNXL |
Inverter Advance R32 | 18K | AR40F12D0AMNXL |
Inverter Advance R32 | 24K | AR40F12D0AMNXL |
7. CONDICIONES:
- ■ El cliente realiza la compra de su producto participante en los canales oficiales Samsung.
- ■ El cliente debe llamar directamente al centro de servicio para agendar la instalación, o bien puede utilizar los canales de comunicación WhatsApp o correo electrónico.
- ■ El Centro de Servicio asignado se comunicará en términos de 24-48 horas con el consumidor para agendar día y hora de la prestación del servicio de instalación.
- ■ Las jornadas y días de instalación serán programadas conforme a la agenda disponible, en un horario de lunes a viernes de 9:00 am a 5:00 pm y sábados de 9:00 a 12:00 pm, en comunicación inicial.
Posterior se agenda la cita en el horario establecido (lunes a sábado).
- ■ Una vez el servicio de instalación sea programado con el consumidor, este cuenta con un plazo de 48 horas para solicitar, reagendar en caso de que no pueda recibir la visita. Si esta situación se presenta por segunda vez y no se da aviso oportuno al centro de servicio, el cliente perderá el beneficio.
- Si esta situación se presenta por segunda vez y no se da aviso oportuno al centro de servicio, el cliente perderá el beneficio.
- ■ Los productos serán instalados con los accesorios que se incluyen en los empaques.
- ■ El técnico autorizado verificará, luego de realizada la instalación, el correcto funcionamiento del producto y ofrecerá instrucciones básicas de uso. De dicha gestión se dejará por escrito que la actividad se realizó forma correcta, exitosamente y que se entregaron las instrucciones de uso correspondientes.
- ■ Con respecto a los equipos de línea Blanca, el servicio incluye:
- ■ Instalación e instrucciones de uso.
- ■ Mano de obra certificada.
- El servicio NO incluye.
■ Kit certificado para instalación de productos.
■ Ductos
■ Mangueras
■ Rack o soporte para instalación tipo torre.
- ■ Obras civiles, albañilería, adecuaciones eléctricas, hidráulicas, cambio de tubería, provisión llaves de conexión; estas deben ser instaladas previamente por el consumidor a una distancia no mayor de (1,5) metros del lugar donde será instalado el producto.
- ■ Desmonte de puertas en caso de ser necesario para ingreso al lugar de residencia o ubicación final.
- ■ Cláusula de Instalación
- - La instalación incluye el montaje del equipo, conexión eléctrica (no incluye cables eléctricos), instalación de tubería frigorífica (máx. 3 metros incluidos en el kit), prueba de funcionamiento y puesta en marcha.
- - Instalaciones especiales o adicionales (tuberías mayores a 3 metros, soportes especiales, canaletas, perforaciones adicionales, trabajos en altura entre otros) se cotizan por separado.
- - Condiciones del sitio
- - El cliente debe asegurar que el sitio esté disponible, limpio, con acceso libre, y seguro para la instalación y para los técnicos que van a realizar instalación.
- - Debe contar con toma eléctrica adecuada (220V o 110V según el modelo del equipo) y espacio físico suficiente.
- - No se puede utilizar materiales no recomendados por el instalador.
- - Cobertura
- - La instalación básica solo aplica para cliente ubicados dentro del Gran Área Metropolitana (GAM) (según definición oficial del MEIC).
- - Para instalaciones fuera del GAM, se hará una cotización por desplazamiento y logística, que será informado antes de agendar el servicio.
- - Garantía de Instalación
- - La garantía de instalación es de 6 meses contra defectos relacionados al trabajo realizado
- - No cubre fallos por mal uso del equipo.
- - Manipulación por terceros.
- - Condiciones eléctricas inadecuadas.
- - Ni factores ambientales extremos.
- - La garantía de instalación es de 6 meses contra defectos relacionados al trabajo realizado
- - La instalación básica solo aplica para cliente ubicados dentro del Gran Área Metropolitana (GAM) (según definición oficial del MEIC).
- - Tiempo de ejecución
- - El tiempo de ejecución es de 2 – 5 horas, dependiendo de las condiciones del sitio y el tipo de equipo.
- - Responsabilidad el cliente
- - Proveer información exacta sobre el lugar de la instalación
- - Facilitar el acceso a energía eléctrica
- - Informar sobre estructuras ocultas (tuberías cableado)
- - En caso de que no se informe, el instalador no se hará cargo de los problemas que pueda ocasionar.
- - Información del centro de servicio
- - El cliente final debe realizar la cita a los siguientes datos de contacto:
- - Centro servicio: Usekol
- - Correo: samsung@usekol.com
- - Teléfono y WhatsApp: 2100-7407 / 8551-8451
Condiciones Generales sobre la instalación
Instalación básica incluida se debe utilizar por medio del centro de servicio Usekol
- - Se debe proporcionar Nombre del cliente (número de cedula /SKU/ #Serie Producto/ #Factura de Compra) esto genera un Código Único.
- - Instalación Básica Incluida se realiza desde el 21 de agosto al de 31 de diciembre del 2025.
- - El cliente final no puede utilizar el bono de instalación para reducir el precio final.
- - En caso de que el cliente no quiera utilizar la instalación básica, se perderá e el bono de instalación.
- - El Bono de instalación básica no es transferible
- - Precio de Instalación, es hasta un máximo de 29.400 colones (veintinueve mil cuatrocientos mil colones)
- ■ ¿Que cubre la instalación básica incluida?
- ■ Desempaque de la unidad en sitio
- ■ Instalación utilizando los materiales incluidos en kit de instalación proporcionado por la unidad Samsung.
- ■ Recomendaciones e ubicación, consejos de seguridad.
- ■ Maniobras de colocación – Unidad interna y externa
- ■ Revisión y puesta en marcha (Hasta 3 metros de separación entre la unidad interna y externa.
- ■ Perforación a una sola pared.
- ■ Colocación de manguera y salidas.
- ■ Pruebas del control remoto.
- ■ ¿Que no cubre instalación básica incluida?
- ■ Servicios de instalación eléctrica en sitio.
- ■ Ningún trabajo del albañearía.
- ■ Materiales adicionales fuera del kit de instalación.
- ■ Bases para sostener aire acondicionado para fijación de las unidades externas e internas.
- ■ Desmontaje de unidades anteriores, o cualquier otro arreglo que se le debe hacer dentro del sitio.
- ■ Instalaciones materiales no visibles.
- ■ Todos los procesos de instalación se realizan cumpliendo las normas de seguridad establecidas por la legislación costarricense, se toma en cuenta el estándar OSHA 29 CFR 1926 excluye equipos especiales para trabajos en altura (cuerdas, andamios, grúa, plataformas móviles, manipulación insegura eléctrica y movimiento de cargas especificadas en la norma)
- ■ ¿Que cubre la instalación básica incluida?
-
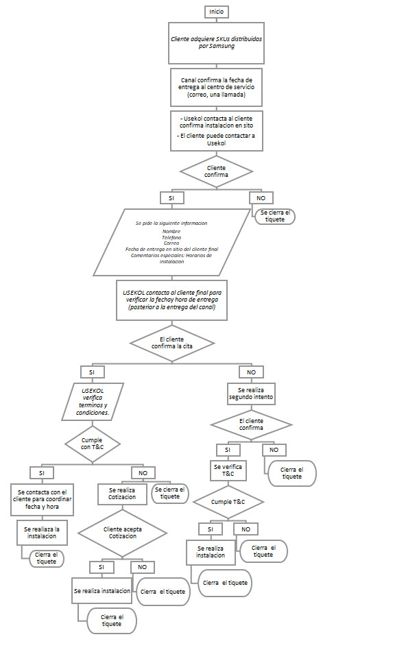
- - Diagrama de Flujo de Instalación de Aires Acondicionados

8. CONDICIONES GENERALES:
- ■ Solo participan los productos mencionados en el punto 6.
- ■ Los productos participantes deben ser adquiridos en uno de los distribuidores autorizados por SAMSUNG durante la vigencia. El consumidor deberá confirmar el lugar de compra durante la programación del servicio y presentar la factura de compra al técnico designado para realizar la instalación.
- ■ Al momento de solicitar el servicio de instalación, el consumidor acepta los términos y condiciones acá indicados.
- ■ Será de exclusiva responsabilidad del consumidor tomar todas las medidas de seguridad para garantizar condiciones adecuadas en el área en la que se desarrollarán los trabajos, incluyendo todas las acciones y advertencias que fueren procedentes para salvaguardar cualquier accidente o daño en personas y/o bienes, lo anterior se extiende especialmente a quienes habitan y/o se encuentren en la vivienda o lugar en que se efectúe la instalación.
- ■La instalación no es canjeable por dinero en efectivo, por abonos a cuentas bancarias, tarjetas de crédito o débito ni por cualquier otro beneficio.
- ■ SAMSUNG se reserva el derecho a modificar, aclarar, o adicionar los términos y condiciones en cualquier momento y por cualquier motivo, para lo cual publicará una nota en este sentido en las páginas https://www.samsung.com/latin/y se entenderá que con dicha nota los participantes quedan notificados.
- ■ SAMSUNG no asumirá ningún costo o gasto, salvo los que expresamente haya manifestado asumir.
- ■ Samsung no se hace responsable por el ingreso al domicilio del consumidor / cliente, de personal no identificado.
- ■ Estos Términos y Condiciones responden y se ajustan a las leyes costarricenses.
9. SEGURIDAD DE LA INFORMACIÓN PERSONAL SAMSUNG
SAMSUNG, se compromete a proteger la seguridad de la información personal. Se utilizan diversas tecnologías y procedimientos de seguridad que nos ayudan a proteger su información frente al acceso, revelación y uso no autorizados. Por ejemplo, la información personal proporcionada se almacena en sistemas de acceso limitado, situados en instalaciones controladas.
10. PRODUCTOS PARTICIPANTES:
Serie | Capacidad | SKU | Tipo |
Windfree UL H/P | 12K | AR12CSDABWKNCV | Aire Acondicionado |
Windfree UL H/P | 18K | AR18CSDABWKNCV | Aire Acondicionado |
Windfree UL H/P | 24K | AR24CSDABWKNCV | Aire Acondicionado |
Windfree+ UL C/O | 12K | AR12CVFAAWKNPR | Aire Acondicionado |
Windfree+ UL C/O | 18K | AR18CVFAAWKNPR | Aire Acondicionado |
Windfree+ UL C/O | 24K | AR24CVFAAWKNPR | Aire Acondicionado |
Windfree+ SEER23 | 12K | AR12BSFAAWKNAP | Aire Acondicionado |
Windfree+ | 12K | AR12BVEAMWKNAP | Aire Acondicionado |
Windfree+ | 18K | AR18BVEAMWKNAP | Aire Acondicionado |
Windfree+ | 24K | AR24BVEAMWKNAP | Aire Acondicionado |
Wind Free Deluxe | 12K | AR12BVFCMWKNAP | Aire Acondicionado |
Wind Free Deluxe | 18K | AR18CVFCAWKNAP | Aire Acondicionado |
Wind Free Deluxe | 24K | AR24BVFCMWKNAP | Aire Acondicionado |
WindFree Mass | 12K | AR12BVHCMWKNAP | Aire Acondicionado |
WindFree Mass(EC) | 12K | AR12CVHCAWKNAP | Aire Acondicionado |
WindFree Mass | 18K | AR18BVHCMWKNAP | Aire Acondicionado |
WindFree Mass | 24K | AR24BVHCMWKNAP | Aire Acondicionado |
Inverter Advance | 12K | AR12BVHQAURNXL | Aire Acondicionado |
Inverter Advance | 18K | AR18BVHQAURNXL | Aire Acondicionado |
Inverter Advance | 24K | AR24BVHQAURNXL | Aire Acondicionado |
Advance (Others) | 12K | AR12TRHQDWKNXL | Aire Acondicionado |
Advance (Others) | 18K | AR18BRHQDWKNXL | Aire Acondicionado |
Advance (Others) | 24K | AR24TRHQDWKNXL | Aire Acondicionado |
Advance (EC) | 12K | AR12TRHQDWKNED | Aire Acondicionado |
Advance (EC) | 24K | AR24TRHQDWKNED | Aire Acondicionado |
WindFree™ Design | 12K | AR70F12D1BBNAP | Aire Acondicionado |
WindFree™ Health | 12K | AR80F12DACWNAP | Aire Acondicionado |
WindFree™ Health | 18K | AR80F18DACWNAP | Aire Acondicionado |
WindFree™ Health | 24K | AR80F24DACWNAP | Aire Acondicionado |
WindFree™ Delux | 12K | AR60F12D1DWNAP | Aire Acondicionado |
WindFree™ Delux | 18K | AR60F18D1DWNAP | Aire Acondicionado |
WindFree™ Delux | 24K | AR60F24D1DWNAP | Aire Acondicionado |
Inverter AI | 12K | AR50F12D1DHNAP | Aire Acondicionado |
Inverter AI | 18K | AR50F18D1DHNAP | Aire Acondicionado |
Inverter AI | 24K | AR50F24D1DHNAP | Aire Acondicionado |
WindFree™ Energy | 12K | AR60F12DABWNPR | Aire Acondicionado |
WindFree™ Energy | 18K | AR60F18DABWNPR | Aire Acondicionado |
WindFree™ Energy | 24K | AR60F24DABWNPR | Aire Acondicionado |
Inverter Advance R32 | 12K | AR40F12D0AMNXL | Aire Acondicionado |
Inverter Advance R32 | 18K | AR40F12D0AMNXL | Aire Acondicionado |
Inverter Advance R32 | 24K | AR40F12D0AMNXL | Aire Acondicionado |